BA2? なにやら怪しい装置ですが・・・?
SONY DSC-RX100m3 + Zeiss Vario Sonnar T* 8.8-25.7mm F1.8-2.8
2022年に自転車盗難防止アラーム装置を製造したことを紹介しました。
振動センサーとマイコン、WiFi通信を組み合わせ、自転車の振動をキャッチするとその場での音声警告に加え、自分のスマホにLINE通知してくれるというシステムでした。
仕組み自体はありふれていますが(?)、ツールボトルのキャップ内に納めた形状がユニークだったと感じております(当社比)
ただ、真っ白なプラ材料で作ってしまったので、ブルーカラー(正しくは、「グロスラグーンティントオーバーカーボン・モーニングミスト」)のROUBAIX号に似合わないのが難点。
そこで新たな盗難防止アラーム装置、「Bike Alarm V2」を作ることにしたのですが、せっかくなので、初代とは全然違う形状で作ってみることにしました。
通知方法の検討
前回はツールボトル内に仕込んだシステムで振動を検出すると、WiFi電波を使って自分のスマホにLINE通知をするという仕組みでした。
自転車盗難アラーム装置の製作の2回目です。
初回で、システム全体のおおよその構成(子機で検出~スマホに通知)が固まったので、今回は子機の形状をデザインしてみましょう。
今回は、システムを「検出部」と「表示部」のコンポーネントに分けて作り、以下のように2種類の使い方ができるようにしてみました。
かえって分かりにくい(?) 盗難検出時の通知先が、①スマホか②親機かの違いです
BOOX Note Air 5C
| モード | 子機 (検出部) |
親機 (表示部) |
通知方法 | 電波 |
|---|---|---|---|---|
| ①スマホ通知モード | 自転車 | 自転車 | スマホにLINEで | WiFi |
| ②ダイレクト通知モード | 自転車 | 分離して持ち歩く | 親機の画面 | Twelite |
検出部~表示部間は、モノワイヤレス社のTweliteという通信チップを使います。
過去には、ベランダ雨警報装置などでも使っていて、とても楽しく便利な無線通信システムです(ドキュメント類が世界一わかりにくいのが難点ですが・・・)
昨年12月に紹介して以来、だいぶ時間が空いてしまいましたが、雨降りをお知らせしてくれるiTTB(インテリジェントテルテル坊主)が、ほぼ完成しました
メインの機能(雨が降ったら通知)は比較的早くできていたのですが、音声機能や明るさ変化対応など、余計な機能?で時間がかかってしまっていましたが、なかなか便利で、珍しく家族にも好評です。
実運用開始から2カ月ほど経ちましたので、経過報告です。
取付位置の検討
前回(=初号機、BA1)はボトルキャップの内部にシステム全体を押し込めるという斬新な発想(笑)
初号機の設計。ボトルのキャップ内に強引に押し込む斬新さ(笑)
Autodesk Fusion 360
今回はオーソドックスに(?)サドルレールに取り付けることにしました。
サドル位置なら、液晶画面(警告表示が出ます)の視認性もいいのと、振動に対しても敏感ではないかと考えてのことです。
(今思えば、トップチューブやダウンチューブなど、ROUBAIX独自の取付位置でも良かったかと思っていますが・・・)
試作段階。あまりにも間抜けなデザイン・・・
SONY α7S + TAMRON 28-75mm F2.8
今回は検出部と表示部の2つのコンポーネントからなるため、当初は別々にサドルレールにぶら下げるように考えていました。
しかし、テールライトも入れると合計3個ものデバイスをサドルレールに装着するとゴチャゴチャするため、これら全部を合体してしまうことにしました(安直・・・笑)
子機をサドルレールにぶら下げ、画面付き親機を合体させ、前面にはライトも合体!
Autodesk Fusion 360
検出部はサドルレールに固定するのですが、テールライトを付けられるマウントを組み込んでおきます。
さらに、表示部をドッキングできるように溝を付け、走行時は一体化していて、駐輪時は分離できるように設計してみました。
簡単に書いてますが、ここが一番悩んだ箇所で、大量の試作品を量産することになってしまいました。
予想通り、ものすごく面倒な設計になりました・・・
Autodesk Fusion 360
連結の仕方も微妙に変えて、たくさん試作してます
SONY α7S + FE 90mm F2.8 MACRO G
ハードウェアは可能な限りコンパクトに!
検出部・表示部を合わせてサドル下に付けるとなるとかなり目立つので、あまりデカイと見栄えが良くありません。
そこで、フォトポタ研究所の小型化技術の総力を挙げて、手作業で作るには限界と思われる小ささで作ってみることにしました。
まずは部品を小さなモノを選びます。
| 項目 | 初代(ボトルキャップ) | 第2世代(サドルレール) | 備考 |
|---|---|---|---|
| CPU | ESP32 devkit | XIAO ESP32C3 | XIAOは本当に小さい! |
| 表示装置 | 8×8マトリクスLED | 0.96インチOLED | なくてもいいのですが、つい付けちゃう |
| 音声 | 音声合成IC ATP3011、28pin |
メロディIC UM66T08LK、3pin |
メロディICは米粒くらいです |
| 電源 | LiPo 1000mAh | LiPo 300mAh | 1時間くらいは動きます |
メインとなるマイコンは、ビックリするくらい小さい(&安い)、XIAO ESP32C3。
親指の爪ほどのサイズですが、今までよく使っていたESP32 devkitと基本的に同じ性能(32bit RISC、4MBメモリ、WiFi & Bluetooth内蔵、A/Dコンバータ・PWMなどフル装備)に加え、LiPoの充電回路まで備えた、超使いやすい便利マイコンです(だいたい1000円)。
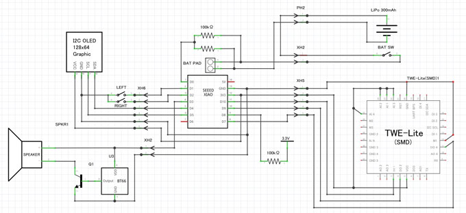
ボディは大変でしたが、回路設計は簡素なのでちょいちょいっと。
真ん中にいる小さい部品が、超コンパクト32bitマイコン、XIAO ESP32。
SONY α7S + FE 90mm F2.8 MACRO G
すべての作業は基板加工から・・・
SONY α7S + FE 90mm F2.8 MACRO G
作ってるものは小さいけど、机はとっちらかります
SONY DSC-RX100m2 + Zeiss Vario Sonnar T* 8.8-25.7mm F1.8-2.8
液晶表示が動き始めました
SONY α7S + FE 90mm F2.8 MACRO G
ものすご~くギュウギュウ詰めなので大変
Autodesk Fusion 360
マイコン、バッテリー、通信チップ、音声回路、液晶画面などを無理やり押し込む!
SONY α7S + FE 90mm F2.8 MACRO G
と、ここまで書いていて長くなってきたので、続き(ソフトウェア編)はまた次回に!!
つづく(^^)


Shiroさん:
イ、イチマンエンですか(~_~;)・・・・・